Wir wurden um ein Relief des Gebiets des Nelson Mandela Museums in Südafrika gebeten. Auf Viewfinderpanoramas.org existieren von der Region nur 3″ Daten der Shuttle Radar Topography Mission SRTM von 2000, was bedeutet, dass alle 90 x 90 m nur ein Wert zur Höheninformation zur Verfügung steht. Bei einem solch kleinen Gebiet ergibt das ein nur sehr schemenhaftes Relief, aber wir haben es trotzdem versucht, denn auch der Ausschnitt ist nicht so spektakulär wie ein Berggipfel.
Liegt das gewünschte Gebiet für ein Relief in einer Zone mit guter Abdeckung an frei verfügbaren Daten und auf der Nordhalbkugel, ist die Erstellung nicht allzu schwierig. Siehe dazu auch unseren Artikel „How to generate printable 3D geographical maps„. Liegt das Gebiet jedoch wie in diesem Fall auf der Südhalbkugel, funktioniert der beschriebene Arbeitsablauf nicht, da 3DEM für die Südhalbkugel kein USGS ASCII DEM exportieren kann. Hier beschreiben wir, wie man trotzdem zu einem Relief kommt.
Vorgehen beim Erstellen eines Reliefs auf der Südhalbkugel:
-
Koordinaten des Ausschnitts auf alter Ansicht von Google Maps abgesteckt. (In der neuen Google Maps Version finden wir dieses Tool nirgends mehr)
-
Daten des Gebiets von Viewfinderpanoramas.org heruntergeladen und entpackt
-
In QGIS die Teile als neue Rasterlayer geladen und den Ausschnitt gesucht. Mit dem Rastertool aus den Daten ausgeschnitten und als GeoTIFF gespeichert.
-
Das GeoTIFF in 3DEM geöffnet und in UTM Projektion umgewandelt, um eine möglichst winkeltreue Abbildung zu erhalten.
-
Beim Versuch das Gebiet als USGS ASCII DEM zu exportieren erhalten wir den Fehler:
- Nach längerem Suchen finden wir eine Anleitung zum Terrain Matrix Export. Dort wird der von uns bevorzugte Weg von 3DEM nach AccuTrans 3D erklärt. Also entscheiden wir uns wie in der Anleitung beschrieben für das Format ASCII Text String.
- Dadurch werden zwei Dateien im angegebenen Verzeichnis erstellt. Zum einen die TXT-Datei mit den Höhenpunkten in einer Matrix, zum anderen aber auch noch eine HDR-Datei (Header), welche wichtige Informationen zur erstellten Matrix enthält.
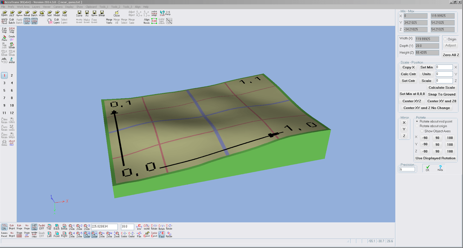
- Beim Import der TXT-Datei in AccuTrans 3D via File > Open DEM As > ASCII to DEM (*.txt) benötigen wir jedoch nur die Angabe „number_of_columns“ aus dieser Datei. Diese geben wir im Import-Dialog ein und berechnen zusätzlich das X und Y Spacing, also die Auflösung in Metern. (War uns eigentlich von der Datenquelle her bekannt, kann aber auch aus den Werten in der Header-Datei errechnet werden, wenn man die Datenquelle nicht genau kennt.)
- Relief in AccuTrans 3D erstellt, auf 12 x 8cm verkleinert, um 90° um X gedreht und als STL-Datei exportiert.
- STL in Cura geöffnet, und zum Drucken vorbereitet. Stehend gedruckt mit 0.08 mm Schichten, 1.2 mm Loops, 0.8 mm Bottom/Top, 2 % Füllung auf dem Ultimaker Original in weissem Swiss RepRap PLA.
- Auf dem Ultimaker Original in weissem PLA von Swiss RepRap gedruckt.



Kommentare