Testdatensatz Casion Zytglogge als DXF
Durch eine Anfrage von Herrn Schmits, Leiter Geoinformation beim Vermessungsamt der Stadt Bern, sind wir auf das 3D-Stadtmodell von Bern gestossen. Den Testdatensatz Casino Zytglogge von geobern.ch haben wir uns im DXF-Format gleich mal runtergeladen und in den uns vertrauten Tools zu öffnen versucht.
Bei Sketchup und AccuTrans 3D gelang uns dies. Leider scheinen aber im DXF mehrheitlich die Kanten der Flächen erfasst, weshalb komplexere Flächen nach dem Import dann nicht geschlossen erscheinen.
Uns bleibt es ein Rätsel, wie wir ohne PRO Version den Import beim ersten Mal geschafft haben. Als wir es erneut versuchen, ist die Möglichkeit dxf-Dateien zu importieren nämlich verschwunden.
Probleme beim DXF Import
Ev. gäbe es geeignetere Exportformate aus der Plansoftware, z.b. OBJ oder DAE. Vielleicht könnte man auch OpenSCAD oder FreeCAD zum Öffnen verwenden, oder ein Sketchup-Plugin verwenden, um die Flächen automatisiert zu schliessen. Wir versuchen es in Sketchup mal von Hand.
Die Korrektur aller fehlenden Flächen benötigte ca. 6 h, was für den kleinen Ausschnitt aus dem Stadtmodell doch eine stattliche Dauer ist. Optimieren liesse sich dieser Prozess bestimmt, wenn man vor oder beim Export aus der Modellierungssoftware die Ebenen verbinden würde.
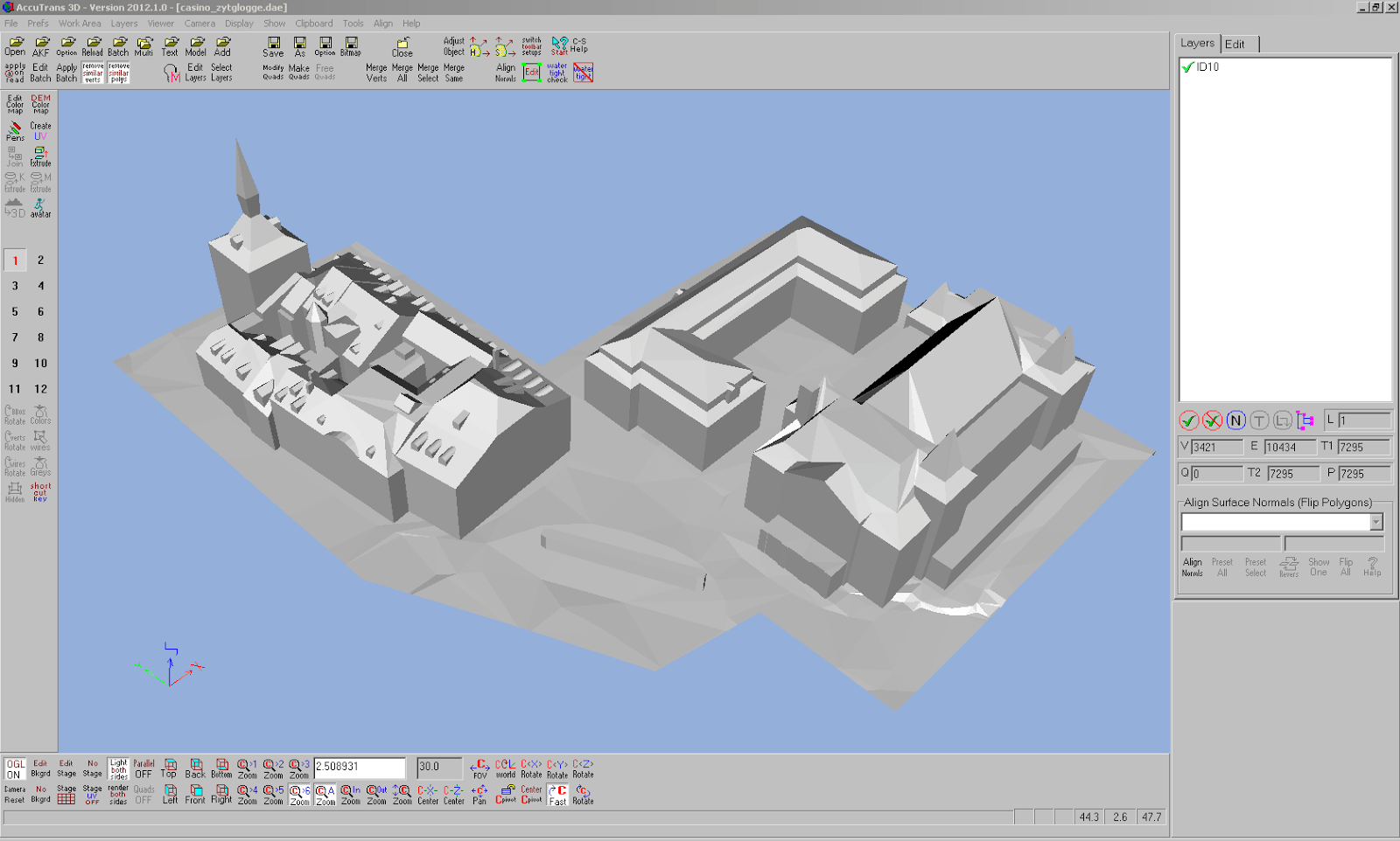
Danach exportieren wir das Modell im Collada-Format und importieren dieses in AccuTrans 3D, wo wir aus dem Modell ein unten abgeschlossenes Relief erstellen.
Wir können alle Layer in einen zusammenführen, oder aber nur den DHM-Layer verwenden, um zu Extrudieren. Um nicht lange nach dem DHM-Layer suchen zu müssen, entscheiden wir uns erst alle Layer in einen zu kombinieren.
Erster Testlauf in Cura mit Umweg
Dimensionen an den Ultimaker 2 angepasst, und nun mit flachem Boden für einen guten Druck. Jetzt das Modell noch um 90° um X drehen, und dann als STL für die Umwandlung zum Druck exportieren. In Cura 14.01 geöffnet, wählen wir wegen den vielen fast horizontalen Flächen 20 % Füllung und verwenden ansonsten die bisher bewährten Parameter. Trotz der geringen Dateigrösse des STL von lediglich 533 KB, benötigt Cura ziemlich lange um das Modell zu slicen. Die geschätzte Druckzeit liegt bei 22 h 46 min. Erst in der Layer-Ansicht entdecken wir, dass einige Häuser wohl tiefere Fundamente besitzen, als wir das Modell extrudiert haben.
Wir versuchen zunächst, die Löcher von Cura automatisch schliessen zu lassen, als dies misslingt, entscheiden uns, das Modell aus AccuTrans3D erneut tiefer extrudiert zu exportieren. Überflüssige Höhe am Sockel könnten wir dann wenn gewünscht mit Netfabb Studio wegschneiden. Auch das klappt leider nicht, wohl wegen den vielen Fehlern im Modell, welche Netfabb Studio meldet.
Als weitere Option prüfen wir nun das Löschen des Layers „Fassadeunterterrain“, da wir diesen zum Druck eh nicht benötigen.
Zweiter Testlauf in Cura
Siehe da, der Boden ist nun bis auf einen kleinen Schönheitsfehler flach. Leider fehlen dafür grosse Teile der Fassaden, da diese wohl im Modell falsch herum orientiert drin stecken. Unter Terrain entdecken wir zusätzliche Objekte, welche in einem weiteren Layer stecken, den wir ebenfalls löschen könnten.
Grösstes Problem: Innen liegende Geometrien
Durch diese manuellen Korrekturen am Ausgangsmodell in Sketchup steigt aber der Aufwand für die Aufbereitung der Modelldaten erneut an. Ebenfalls würde es reichen, die äussere Hülle aller Objekte zu verwenden, und die Objekte in den Gebäuden drin rauszulöschen, bzw. die Geometrien miteinander zu verschneiden, und danach die innen liegenden zu löschen. Wir machen hier ein manuelles Beispiel, wie das aussieht.
Ziel bleibt, ein gut druckbares Modell von Casino und Zytglogge zu erhalten. Wir versuchen uns zusätzlich an diversen Plugins, so z.B. an Cleanup3. Mit dem Outer Shell Tool könnten wir nur die Aussenhülle des Modells generieren lassen, dafür müssten wir aus den einzelnen Häusern aber Festkörper machen.
Während der Bearbeitung stellen wir fest, dass es im Modell ausgeblendete Geometrien gibt. Wir lassen diese nun anzeigen um sie löschen zu können. Zudem fassen wir zusammen was man vereinfachen kann.
Viel Handarbeit in Sketchup
Um falsch orientierte Flächen besser zu erkennen, stellen wir die Ansicht auf Monochrom um.
Zudem wählen wir alle Geometrien aus und verschneiden diese miteinander. So erhalten wir eine intakte Aussenhülle und davon separierte Innengeometrien, welche wir nach dem weglöschen der DHM-Flächen unter den Häusern von unten dann gut manuell löschen können.
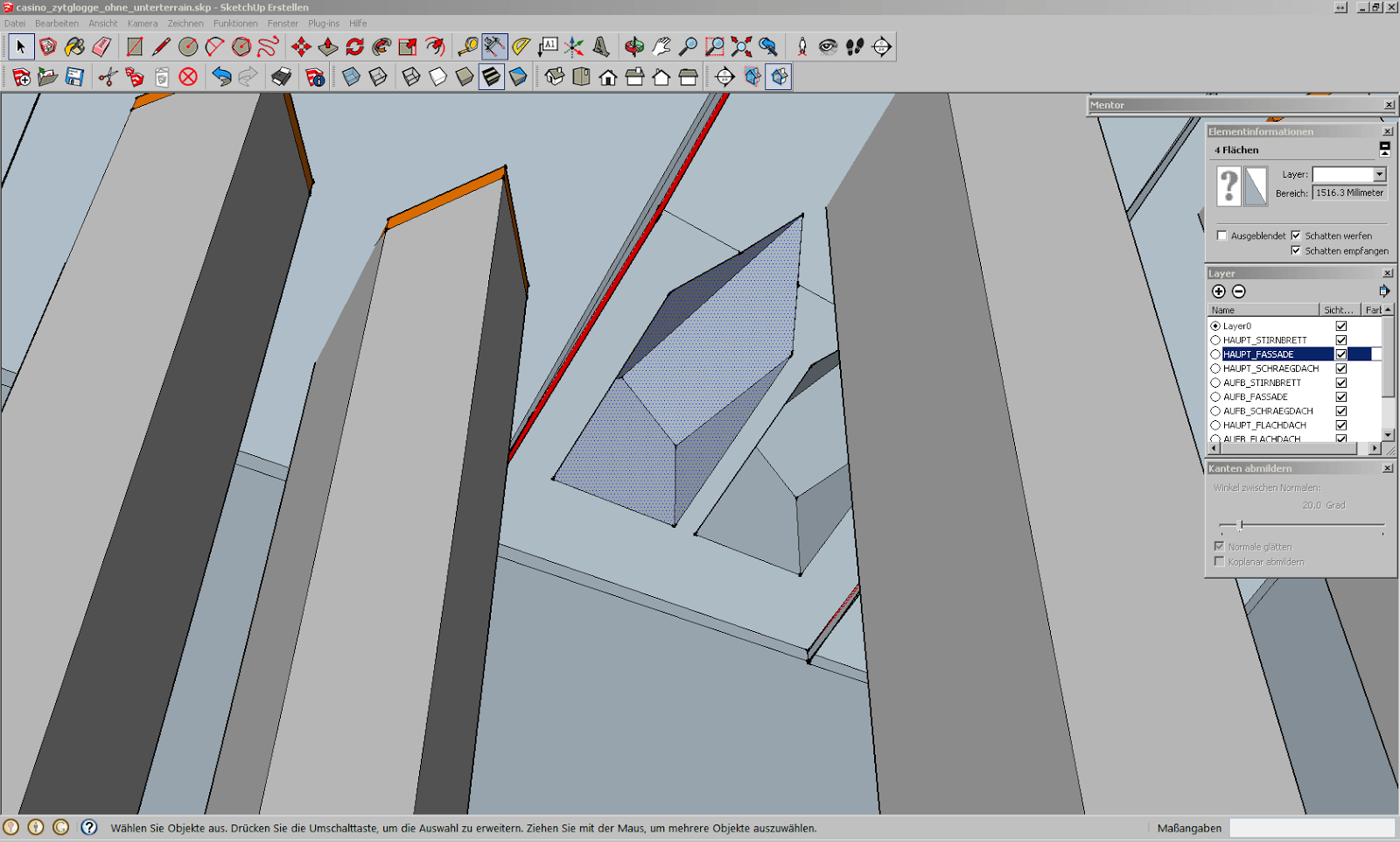
Während der Bearbeitung stellen wir immer mehr Qualitätsprobleme in den Daten fest. So z.B. bei dieser Dachlukarne, welche bei einer normalen Zoomstufe ok aussieht.
Zoomt man dann aber näher ran, erkennt man, dass zumindest eine Linie eher aus vielen Artefakten von Geometrien aufgebaut ist. Deshalb lässt sich das Dach der Lukarne auch nicht schön schliessen. Wir löschen sämtliche Artefakte und siehe da, das Dach lässt sich auf einmal perfekt schliessen.
Um besser an die internen Geometrien heran zu kommen, könnten wir einen Schnitt einfügen, wir behelfen uns aber viel lieber dem zwischenzeitlichen Weglöschen der Stirnfassade. Auf der linken Seite wurden die meisten internen Geometrien bereits entfernt, auf der rechten Seite sind sie noch alle erhalten.
Export als Collada und Finalisierung
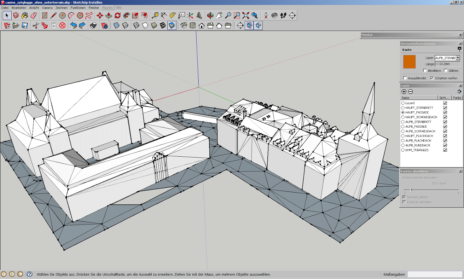
Nach einem weiteren Tag Aufwand, überflüssige Geometrien zu löschen, sieht das in Sketchup nun so aus. Diese Version exportieren wir nun als Collada und importieren es in AccuTrans 3D, um ein Relief daraus zu erstellen.
Nun schauen wir, wie die geänderte Version in Cura beim Slicen aussieht. Was gleich nach dem Öffnen auffällt ist, wieviel schneller das Modell geslicet werden kann. Kein Wunder, haben wir doch nahezu die Hälfte aller Geometrien rausgelöscht. Das Resultat in Cura zeigt dann auch deutlich, dass das Modell jetzt DRUCKBAR ist! Einige wenige Makel hat das Modell noch, die waren uns aber allesamt beim Bearbeiten in Sketchup aufgefallen und als zu aufwändig durchs Raster gefallen.
Wir laden das Modell nochmal in Netfabb Studio, vielleicht lassen sich dort noch Fehler erkennen und automatisch reparieren lassen. Wir haben gute Arbeit geleistet, es sind praktisch keine Fehler mehr da. Einige falsch orientierte Dreiecke und dazu die automatische Korrektur laufen lassen, am Resultat ändert sich aber nicht mehr viel.
Erfolgreicher 3D-Druck
Die Qualität der Daten hat sich als real herausgestellt, und gerade solche Daten sind sehr aufwändig in der Aufbereitung für das 3D-Drucken. Möchte man bessere Resultate, oder grössere Stadtteile damit verarbeiten, müsste man unbedingt schon in der Konstruktionssoftware ansetzen, und die Daten dort pflegen und in geeignetem Format exportieren. Da wir den Aufwand jetzt schon mal gemacht haben, möchten wir das Modell auch drucken um zu sehen, wie es als Objekt dann aussieht. Veranschlagte Druckzeit von Cura 26 h 54 min.
Der Druck läuft, und die zu erwartende Druckzeit schwankt zwischen 1-58 h auf der Anzeige vorne am Ultimaker 2. Am nächsten Morgen, 21 h später sieht der Drucktisch so aus, und es stehen noch geschätzte 9h auf der Anzeige am Drucker. Wir reduzieren die Drucktemperatur auf 215° C, da jetzt pro Layer viel weniger Zeit benötigt wird, und Details erstellt werden sollen.
Ganz zum Schluss haben wir manuell sowohl den Tisch früher auskühlen lassen, wie auch die Drucktemperatur schrittweise bis auf 200° C reduziert, um die Spitze des Zytglogge-Turms erfolgreich drucken zu können.
Informationen zum Druck:



Kommentare