Eine Anfrage aus der Innerschweiz hat uns auf die Idee gebracht, mit unserem 3D-Drucker Mathematische Funktionen zu Drucken. Sowas könnte man sich für die Schule wohl auch denken, falls die Druckresultate zufriedenstellend sind. Hier das Beispiel der Gauß’schen Glockenkurve.
Zunächst haben wir nach einer Software gesucht, welche uns Mathematische Funktionen als Meshes exportieren kann, welche wir dann für den Druck aufbereiten können. Dabei sind wir auf K3Dsurf gestossen. Damit lassen sich solche Dinge wunderschön darstellen, und danach exportieren. Die Software enthält zudem auch schon einige schöne Beispiele, und auf Youtube finden sich weitere Formen, die von Usern erstellt wurden.
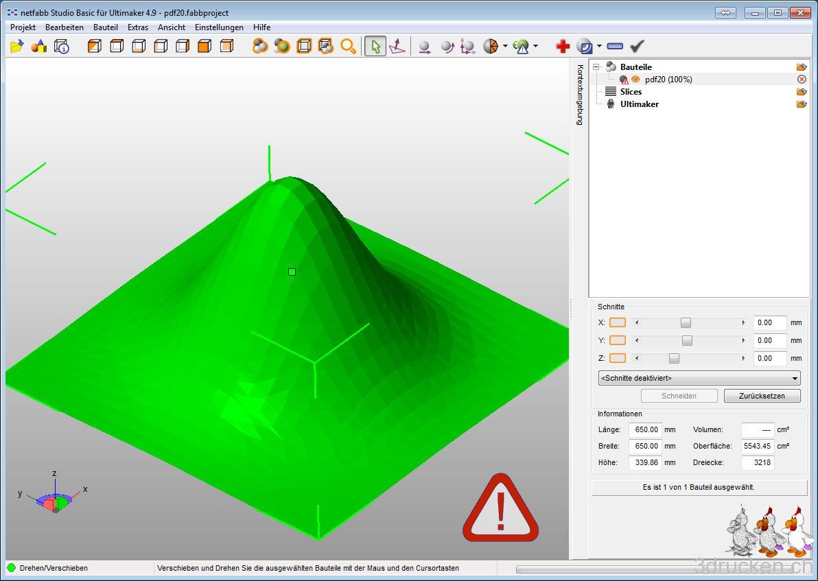
Als Formel haben wir 1/(2*pi)exp(-1/2(x^2+y^2))-z=0 verwendet, und damit die Kurve deutlicher sichtbar wird, -z/20 als Überhöhung verwendet. Die Exportfunktion ist etwas versteckt, sie befindet sich links unter dem Balken „Options: (Export/Resolution/Optimisation)“. Von da haben wir eine OBJ-Datei erstellt, welche wir dann mit Mashlab oder netfabb Studio in ein STL umgewandelt haben.
Das STL haben wir dann mit KISSlicer skaliert, in 0.25-Schichten geslicet, 0% Füllung, ohne Raft. Der Wunsch vom Auftraggeber war grünes PLA. Zwecks besserer Darstellung läuft unser Axon 2 allerdings ständig mit der Farbe Blau. Nach zwei gescheiterten Druckversuchen mussten wir 10% Füllung zugestehen, der innere Rand enthielt soviel Überhang, dass der Drucker dort nur noch geschmiert hatte.
Zusätzlich gibt es im Inkscape-Forum eine tolle Liste, welche Tools wie K3Dsurf nennt: http://www.inkscape-forum.de/index.php?p=/discussion/185/mathematische-kurven-/p1



Kommentare