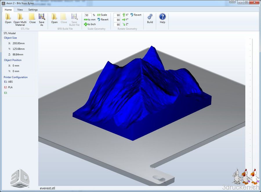
Und auch der Mount Everest darf nicht fehlen… versprochen, jetzt lassen wir euch erst mal bisschen mit Reliefs in Ruhe und versuchen stattdessen einfach mal eins auch wirklich in anständiger Grösse zu Drucken. Hier gibts das STL: http://www.thingiverse.com/thing:26815 Datenquelle: viewfinderpanoramas.org [http://viewfinderpanoramas.org/] …
Weiterlesen 1 min


