Installation
Nachdem wir auf Florian Horschs Anraten hin, uns vorerst nur mit Cura beschäftigt haben, wagen wir uns zurück zu einem ersten Versuch mit dem KISSlicer. Dies wegen der Möglichkeit, den Support bei Objekten flexibler zu konfigurieren, und wegen der Geschwindigkeit beim Slicen. Wir kennen KISSlicer schon von unserer Arbeit am BfB 3DTouch, haben ihn aber noch nicht in Kombination mit dem Ultimaker verwendet. Heute brachte uns das Modell des Stress Out Ball auf die Idee, einen Vergleich von Cura mit KISSlicer beim komplizierten Support zu wagen.
Für den Einsatz von KISSlicer werden benötigt:
- KISSlicer Software
- Ultimaker-Profile (ini-Dateien) für KISSlicer
- STL-Datei von der Ultimaker-Plattform
Genauere Erklärungen und Anweisungen unter
https://groups.google.com/forum/#!msg/ultimaker/LETIq-3q-jg/zWXFHN09rpEJ
Inzwischen gibt es auch eine erste Beta-Version in Deutsch, dazu benötigt man allerdings die zur Zeit noch nicht offiziell verfügbare Beta-Version von KISSlicer, sowie die Deutsche Sprachdatei aus dem KISSlicer-Forum. Wir haben uns an der Übersetzung beteiligt.
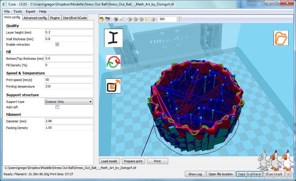
Slicing mit Cura
0.2 mm-Schichten, 0 % Füllung, gedruckt in 9 h 10 min bei getunten 215° C. Die Kugel ist nach dem Entfernen des Supports nur 33 g schwer.
Slicing mit KISSlicer
Das verwendete Profil aus der Google Gruppe mit 0.16 mm-Schichten weist mindestens eine Schwachstelle auf. Der Druckkopf bleibt am Anfang sehr tief über dem Drucktisch stehen, falls für den ersten Layer eine andere Temperatur eingetragen wurde, und wartet bis geheizt wurde. Man sollte wohl lieber alles mit der selben Temperatur drucken.
1.Versuch
Beim ersten Druckversuch brach zudem leider das mittlere Stück des Objekts vom Drucktisch weg.
2. Versuch
Wir haben nochmal von vorne angefangen, diesmal mit Raft (10 mm Überschuss) aus KISSlicer und 20 % Füllung. Leider brachte auch das Raft nichts.
3. Versuch
Für den dritten Versuch, haben wir nun nochmals die Einstellungen für den Support verändert. Leider konnte man dadurch nach dem Druck den Support nicht mehr wirklich vom Objekt lösen.
4. Versuch
Beim vierten Versuch haben wir bei den ersten paar Schichten die Druckgeschwindigkeit auf 50 % reduziert, weil der Support mit der Einstellung „Fine“ nicht gut auf dem Tisch haftete. Der gröbere Support liess sich leichter vom Objekt lösen, allerdings entstand eine Kugel mit Rasseleffekt. Uns stört das nicht.
Der Test mit KISSlicer ist gelungen, wir können nun auch damit Slicen für den Ultimaker.



Kommentare