
Extruder Mod auf M4 Schraube
Seit dem letzten Extruder Update von Ultimaker haben wir einige M3 Muttern, M3 30mm Schrauben und Plastikteile verbraucht. Bereits ist das erste nachbestellte Extruder Update Pack kaputt gegangen. Uns scheint, die Teile sind zu klein konzipiert, oder zu wenig robust.
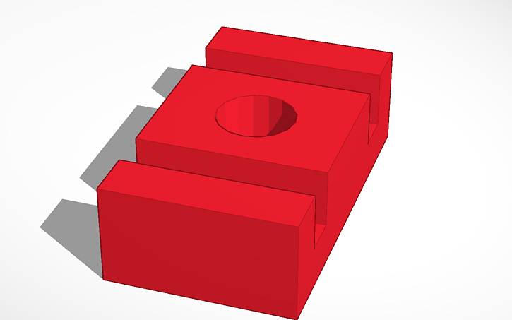
In der Not haben wir ein Mod auf eine M4 50mm Schraube mit Tinkercad gezeichnet. Es waren zwei Ersatzteile notwendig, den Rest haben wir wiederverwendet. Die originale M3 30mm Schraube haben wir durch die M4 50mm ersetzt, ebenso die M3 Mutter mit einer M4. Bei unserer improvisierten Konstruktion dreht man nicht an der Schraube selber und zerstört so aus Versehen das mittlere Plastikteil oder das Schraubengewinde. Von Hand oder mit einer Zange lassen sich die beiden Muttern leicht soweit drehen, bis die Feder guten Widerstand bietet.


Kommentare