MakerBot liefert eine gute Anleitung, wie man aus einem Google, äh Trimble SketchUp-Modell via STL-Export (DXF/STL Exporter plugin), schliesslich eine BFB-Druckdatei in G-code erstellt.
Das probiere ich doch gleich einmal am Beispiel des komplexen Modells des Eiffelturms aus Googles 3D-Galerie aus. Na da bin ich ja mal gespannt ...
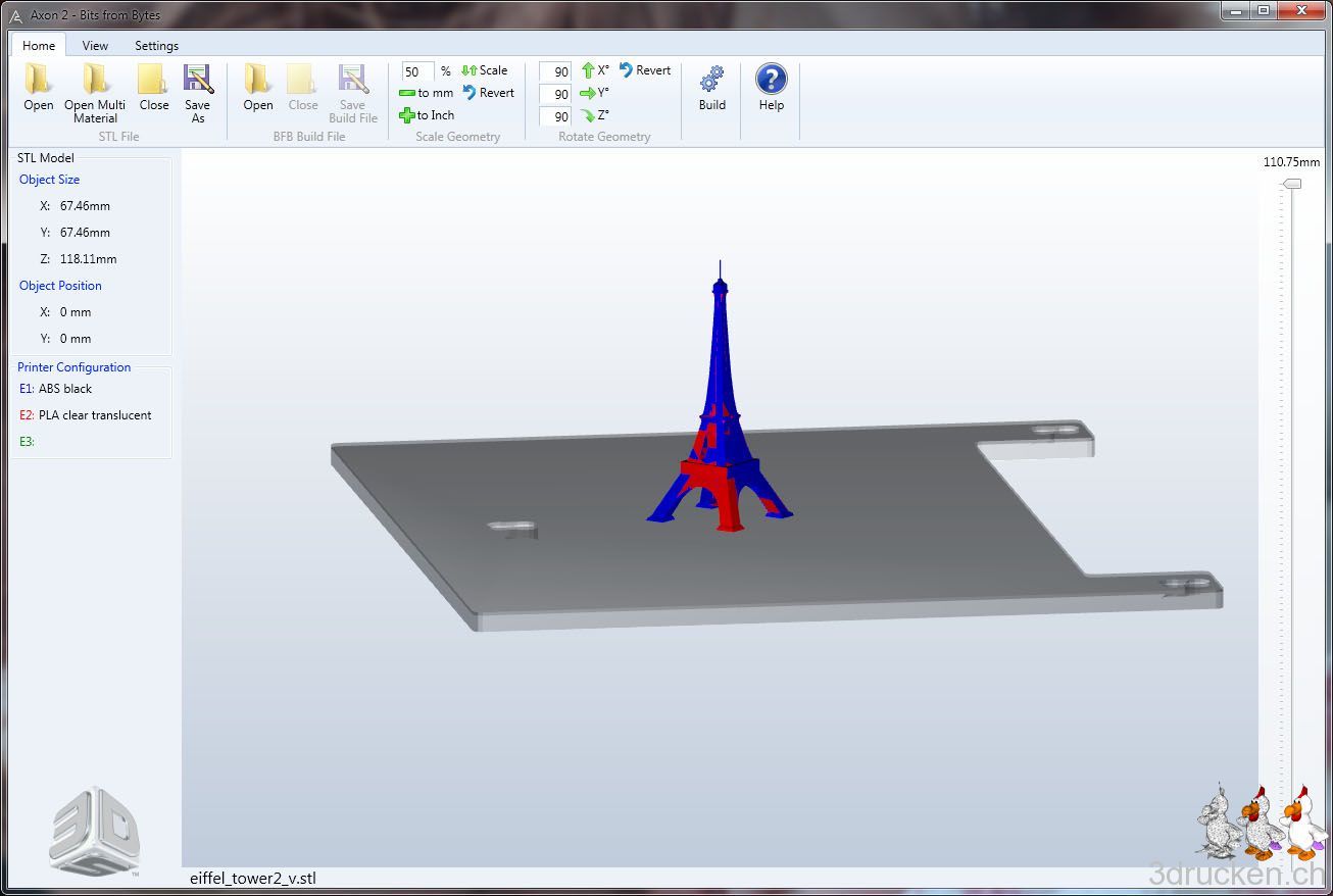
Leider ist das Modell hier in 2 „Farben“. Ich versuche nun die zu einer zusammen zu fassen, da ich nur das Raft mit ABS, und das gesamte Modell mit PLA drucken möchte. Wenn ich das nicht sinnvoll hinkriege, nehme ich dann das Modell, was Flo in seinem Kommentar vorgeschlagen hat: http://www.thingiverse.com/thing:22051
Ich sehe schon, so ganz einfach ist das nicht. Habs gerade mit dem Programm netfabb Studio Basic 4.9 versucht. Die Software scheint ziemlich umfangreich zu sein. Allerdings kommt eine Modell-Reparatur wohl nie so gut, wie von Anfang an mit einem guten Modell zu starten. Ok, ich versuchs erst noch mit dem KISSlicer, bevor ich auf das andere Modell ausweiche. Die Settings des KISSlicer sind aber zur Zeit noch eine zu hohe Hürde. So wechsle ich auf das alternative Modell und verwende wieder Axon 2 zum Slicen. Noch ein Versuch mit einem dritten Modell: http://www.thingiverse.com/thing:24068, sieht bisher gut aus. Und wow! das Original auf http://grabcad.com/library/eiffel-tower sieht wirklich genial aus.



Kommentare